首页
关于秦安
公司简介
领导致辞
资质荣誉
发展战略
组织架构
发展历程
新闻中心
安全要闻
政府发文
企业文化
政策法规
法律法规
政府规章
规范文件
技术标准
业务与服务
安全评价
安全标准化评审与咨询
职业卫生检测与评价
安全生产检测检验
环境卫生检测检验
应急救援预案指导
安全培训
交通培训
网上公开
河北秦安安全科技股份有限公司
秦皇岛市秦安职业卫生检测检验有限公司
秦皇岛市秦安安全生产检测检验有限公司
河北联安众企业管理咨询有限公司
信息化
公开承诺书
安全评价
安全生产检测
职业卫生
收费标准
交通运输企业安全生产标准化
教育培训
人力资源
理念与政策
招聘信息
资料下载
联系我们
网上公开
河北秦安安全科技股份有限公司
秦皇岛市秦安职业卫生检测检验有限公司
秦皇岛市秦安安全生产检测检验有限公司
河北联安众企业管理咨询有限公司
信息化
公开承诺书
安全评价
安全生产检测
职业卫生
收费标准
交通运输企业安全生产标准化
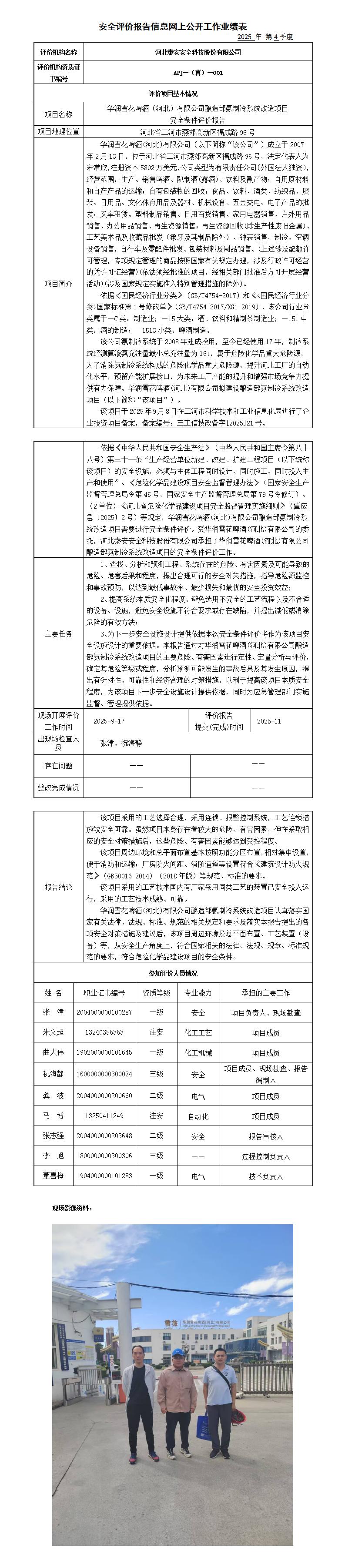
华润雪花啤酒(河北)有限公司酿造部氨制冷系统改造项目安全条件评价报告——信息网上公开工作业绩表
2025-12-11
评价报告略(企业工艺流程保密)